caption

Click anywhere to close.




FARE

FARE is a fictional app that helps groups of people quickly decide where to dine in agreement.

Jan - Apr 2022

1. Overview

For the 2022 senior capstone project, my project team and I designed an IOS-based prototype that helps people quickly decide where to eat in agreement. These decisions are made by swiping with another user to eventually match on a restaurant.

Users who prefer to dine alone can view recommendations on the discover page. Recommendations are personalized by using filters, current favorite restaurants, and restaurant preferences.

This project was in progress from January to April 2022. The design team members consists of Alex Manuel (Lead UX Designer), Diya Singh, Sabina Siddiqui, and Conor Blankenship (UX Designers). Together, we collaborated in implementing Goal-Directed Design to create FARE.

Select device to open prototype in a new tab.

It's important to note that this is strictly an academic project. Due to COVID-19 restrictions, we’ve collaborated virtually via Discord, Miro, and Figma. ‍

Introduction

Something we’ve all most likely experienced is disagreements, specifically when it comes to finding a place to eat with a party or a partner. Here’s a common scenario: Person A has an idea of the kind of food they want to eat but does not know what specific restaurant to eat at with their partner, Person B. Person B keeps suggesting places, but none of the suggestions sound good to A. They spend over 20 minutes discussing and are still not being able to decide where to eat, which only increases their frustration.

Fare attempts to solve situations like this so that couples or groups of friends can fairly make the decision. This app also caters to those who prefer to dine alone, but still want to find places to eat based on their preferences.

FARE helps...

  • Decrease indecisiveness within groups that need to decide where to eat.
  • Users get opportunities to explore new restaurants.
  • People take less time to decide where to eat.

Goal-Directed Design

Goal-directed design is important for the design process as it helps us understand users’ goals, needs, and motivations to produce an effective human-centered design.
Goal-Directed design has six stages: Research, Modeling, Requirements, Frameworks, Product Refinement, and Support.

From About Face: The Essentials of Interaction Design by Alan Cooper.

2. Research

Research is the first step that helps us better understand information regarding the realm of the app, such as the user’s goals, the environments it will be used in, and past applications that function similarly. In the research phase, we held kick-off meetings, brainstormed ideas, completed a literature review, and conducted user interviews.

Kickoff Meeting

The main purpose of conducting a Kickoff Meeting is to gain insight into the base elements for a product and how stakeholders think about their product, their users, and possible design problems.

Our meetings were held remotely via Discord and Miro. Since we had no idea how this idea would come to fruition, we first began brainstorming ideas on sticky notes. We also listed user goals, talked about the problems our product would solve, and discussed how the product should look and behave.

Brainstorming sticky notes on Miro.

Brainstorming sticky notes on Miro

With the aid of a Kickoff meeting worksheet, we brainstormed some assumptions about who our users will be and the problems they may face regarding social media usage and creativity alike. Since we have no actual stakeholders, the worksheet helped us to think about the possible business goals and opportunities stakeholders would seek. We concluded the last meeting with a problem statement, a research question, and user goals. ‍

Problem Statement

"People often have difficulty deciding where they should eat, especially in groups. This indecisiveness usually snowballs into confusion and wasted time. Currently, there are no well-known apps that people can use to decide where to eat."‍

Research Question

What kinds of methods do social groups commonly use to agree on a decision?

User Goals

  • Quickly find places to eat.
  • Come to a decision with a group.
  • Discover restaurants that they would like.

Competitive Audit

We decided that our competitors were:

  • Yelp - A well-known restaurant locater and reviewer, the app has issues like false information, a shifting algorithm, and difficulty reading reviews.
  • OpenTable - Specializing in dining reservations, the app utilizes filters, menus, and more to find and decide where to eat. Drawbacks include the layout and the rewards.
  • DiningDecider - A simplistic restaurant swipe app, the map is prominent and has a few basic filters like price and location. The app can only view your given location.
  • Tinder - Selected for its use of swiping, people like the simplicity and ease of use. Issues include its monetization model and account wiping.

For each competitor, we looked at both positive and negative reviews from real users. We also found strengths, weaknesses, and opportunities within each competitor. This allowed us to get an idea about the current state of capabilities and constraints in regard to our domain.

User Interviews

As part of the research, we reached out to four potential users of our app and interviewed them by asking questions based on their personal experiences with deciding where to eat with a partner or a group of friends. We asked questions related to what features they would like to see if they were to use this app and whether they see themselves using the Fare app frequently.

Five interviewees participated; Neva, Nikki, Adam, Sophie, and Mesha. Most were ages 19-25 years-old. These people have all experienced some form of disagreement when it comes to finding a place to eat.

Group interview on Discord with Neva, Alex, Sabina, and Connor.

After each interview, our team that was available for the interview regrouped and discussed the results. We then created an affinity map to organize our data.

Affinity mapping data from interviews on Miro.

Affinity mapping data from interviews on Miro.

What stood out the most to us among all of our participants:

  • Has the desire to have freedom in how they want to express themselves creatively.
  • All of the participants made separate creative accounts that do not connect to their personal accounts so that they could freely share their work.
  • All used their creative accounts to connect with other creative people in the same field.
  • The majority of our participants also used their passion to venture into the business world. They used their passion to make money and gained clients and following for that through their social media.
  • All of the participants want user interfaces that are visually centered in order to properly display their work.

Overall, the affinity mapping set us up for our transition into the modeling phase to build our primary persona.

3. The Persona

Personas should help us make sure that we’re accommodating our users’ goals and needs during the Frameworks Phase. ‍Based on research results and affinity mapping, we were able to create a primary and secondary persona.

Kevin Bell persona.

Primary Persona

Kevin Bell Kevin Bell is a 42-year-old married man from Jacksonville, Florida. He has been working as a pilot with Frontier Airlines for 7+ years. He's also a travel enthusiast outside of work. Whenever he's on vacation, Kevin is most likely traveling somewhere with his wife. Together, they love to explore unfamiliar foods and restaurants in new areas Sometimes they have trouble agreeing on where to eat, especially at family gatherings. Kevin usually solves these disagreements by giving into his wife's choice.

Sarah Paige persona.

Secondary Persona

Sarah Paige Sarah Paige is a 23-year-old business student and she recently transferred to San Antonio, Texas for school. Although she’s new to the area, she has already found her own friend group. They hang out at cafes and restaurants every other weekend and Sarah always lets them pick where to eat. Sarah loves to hike as a hobby and she usually likes to find a place to eat after her hikes. With Sarah being new to the area and quite indecisive, she often spends over 20 minutes to find somewhere to eat.

4. Requirements

A Requirement is what's needed to exist on the app so that personas can achieve their goals. It connects the gap between research and design by using personas to create stories that express user satisfaction. We do this by putting the Persona into a Context Scenario, which is essentially a story that explains how a product fits into the Persona’s life and how it helps them achieve their goals.

Using the Context Scenario (written by Sabina), we made a list of Requirements that FARE needed to allow users to successfully meet their goals.

Context Scenario

Requirements

5. Framework

A Requirement is what's needed to exist on the app so that personas can achieve their goals. It connects the gap between research and design by using personas to create stories that express user satisfaction. We do this by putting the Persona into a Context Scenario, which is essentially a story that explains how a product fits into the Persona’s life and how it helps them achieve their goals.

Using the Context Scenario (written by Sabina), we made a list of Requirements that FARE needed to allow users to successfully meet their goals.

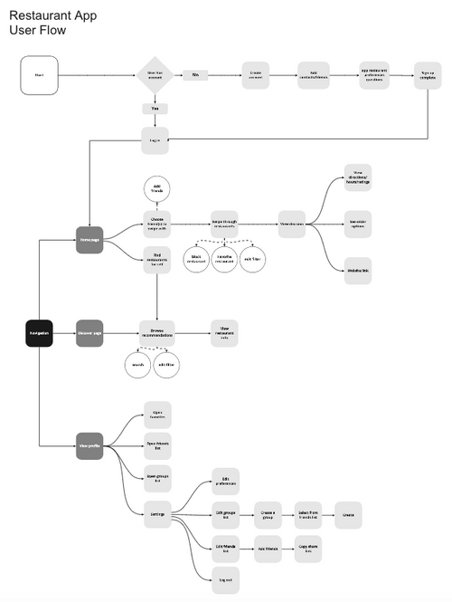
User flow for restaurant app.

User flow for restaurant app.

Wireframe for restaurant app.

Wireframe for restaurant app.

6. Refinements

After finishing our low-fidelity prototype, we began usability testing. Using Google Forms, we included a set of 6 tasks for navigating the prototype, and 19 (primarily) open-ended questions. We recruited four participants of the same demographic.

Negative Takeaways

  • Certain back buttons were non-functional.
  • The home button was initially confusing to a user.
  • One participant disliked that the edit friends option was in the settings section.

Positive Takeaways

  • They appreciated the simplicity of the app
  • The group/friends feature is highly valued.
  • The level of information on the restaurant tab is a big plus.

High-Fidelity Prototype

Embedded high fidelity prototype from Figma.